浙江建投55亿“并表”三大核心子公司,国资改革与资本运作棋局落定丨AI读浙股
2025-10-24 11:18:04 世界浙商
浙江建投拟全资控股三家子公司,实现100%全资控股。

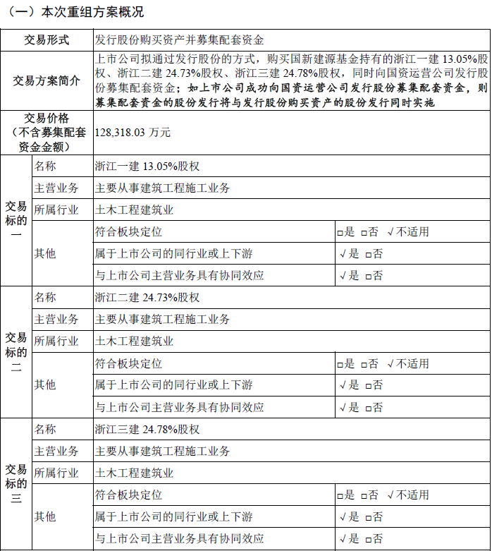
10月23日,浙江省建设投资集团股份有限公司(股票代码:002761,简称:浙江建投)发布重磅交易草案,宣布将以发行股份方式,收购旗下三家核心子公司——浙江一建、浙江二建和浙江三建的剩余全部股权,实现100%全资控股。这一动作被视为浙江建投自重组上市后,进一步优化内部结构、提升核心竞争力的关键一步。


“织网”与“收网”,从控股到全资的战略跃进
本次交易的核心在于,浙江建投将向现股东国新建源基金收购其持有的三家子公司的少数股权。具体包括浙江一建13.05%股权、浙江二建24.73%股权及浙江三建24.78%股权,交易总对价达12.83亿元。
根据公告,以2024年8月31日为评估基准日,三家标的公司100%股权评估值合计约55.44亿元,增值率在7.62%至28.15%之间
这三家子公司是浙江建投建筑施工业务的“顶梁柱”,承建了G20峰会工程、杭州亚运场馆、之江实验室等众多标志性项目。交易前,浙江建投已对它们实现控股。此次收购剩余股权,如同“收网”,旨在彻底消除少数股东权益,强化集团对核心资产的控制力与决策效率,实现利润的完全归集。
“一石二鸟”的资本运作
本次交易方案设计精巧,采用了“发行股份购买资产+募集配套资金”的组合拳。
在购买资产部分,浙江建投全部以股份支付,无需动用现金,保护了公司流动性。交易完成后,国新建源基金将从子公司的财务投资者,“换股”成为上市公司持股约14.26%的重要战略股东。
同时,公司拟向控股股东浙江省国有资本运营有限公司锁定增发,募集配套资金不超过4.5亿元。这笔资金将用于浙江省全民健身中心工程和补充流动资金,既支持了重大项目建设,又优化了公司的资本结构。
多重利好,业绩、治理与竞争力三重提升
此番运作将为浙江建投带来立竿见影的积极影响:
首先,直接增厚业绩。交易完成后,三家盈利稳定的子公司将成为全资子公司,归属于上市公司股东的净利润将显著提升。备考数据显示,交易后公司的每股收益将得到明显增厚。
其次,优化财务指标。通过权益融资并表,公司的净资产将增加,资产负债率有望下降,财务状况更加稳健。
此外,还将强化协同效应。实现全资控股后,浙江建投在人才、技术、资质和市场开拓等方面的内部协同将更为顺畅,整体竞争力进一步增强。
业内分析认为,此次交易是浙江省深化国企改革、推动国有资产向上市公司集中的典型案例。通过资本市场运作,浙江建投不仅解决了历史遗留的子公司层面债转股股权问题,还进一步理顺了产权关系,实现了国有资本的优化布局。
目前,该交易已获得浙江省国资委批准及公司股东大会审议通过,后续尚需深圳证券交易所审核通过及中国证监会予以注册决定。若一切顺利,浙江建投的建筑主业“航母编队”将完成最终集结,以更统一的姿态驶向市场深水区。
来源:《浙商》杂志
